热闻-又一女子大闹上海网球大师赛,官方赛前曾发多条文明观赛提醒
添加时间:2025-11-15
10月11日,上海闵行警方官方微博@警民直通车-闵行发布通报:2025年10月10日19时40分许,戴某某(女,46岁)在旗忠网球中心观赛期间大声叫喊,扰乱赛场秩序,导致比赛短时间中断,后被民警迅速带离现场。

经查,戴某某系外省市在册精神病人,于当日来沪。目前,其已被送至精神卫生中心治疗。
据此前报道,10月10日,上海网球大师赛1/4决赛梅德韦杰夫对阵德米纳尔,一名女观众一直在比赛现场大喊大叫,梅德韦杰夫发球的时候她大喊“帅哥加油”,抛球的时候也在大喊还骂人,引发众怒,现场观众大喊“滚出去”。
比赛由此中断,工作人员出面协商后,这名女子被“请”了出去,现场响起热烈掌声。
此前也有女子大闹上海网球大师赛
警方通报:系酒后严重扰乱赛场秩序

上海网球大师赛上的异样声音已不是第一次。

据此前报道,10月1日,ATP1000上海网球大师赛赛场上,一名女球迷因多次尖叫干扰比赛,并且对着几米之外的安保人员做着挑衅动作。随后,多名安保人员上前将其控制,她仍在尖叫挣扎,最终被多名安保人员抬出场。此时,看台上传来了观众们的鼓掌声,比赛得以正常继续。
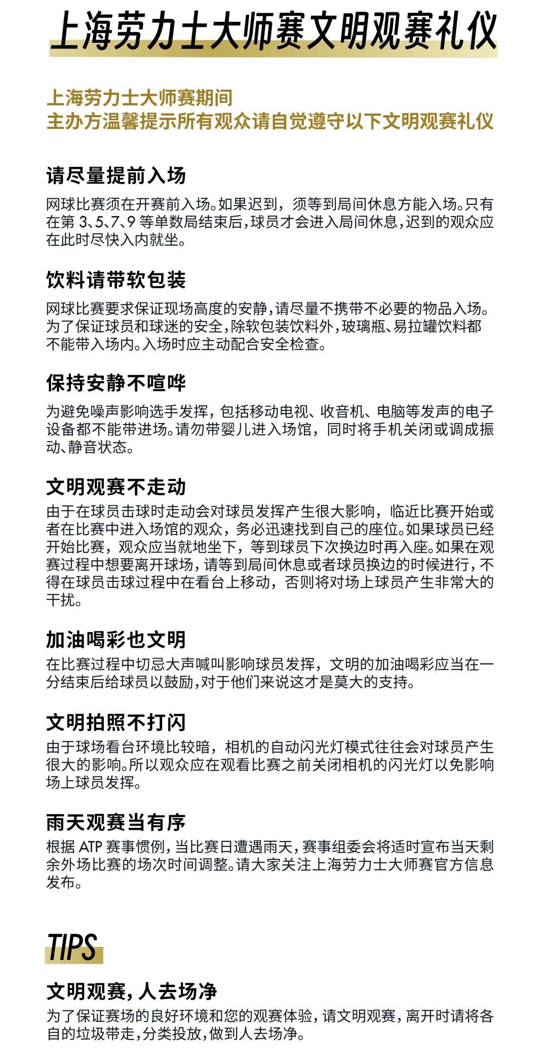
注意文明观赛礼仪
赛事官方多次发布提醒

10月1日晚间,上海劳力士大师赛官方微博发布一则观赛提醒:
激战正酣!为了让大家拥有更好的观赛体验,温馨提醒大家注意以下观赛礼仪哦:
· 比赛快开始时请尽快入座,比赛中避免走动;

· 回合中请保持安静,在合适时机鼓掌;
· 观赛期间手机请调至静音,拍照请勿使用闪光灯;
· 赛后请根据现场工作人员指引,有序离场。
让我们共同营造良好的观赛环境,享受精彩赛事!
10月2日,上海劳力士大师赛官方微博继续发布注意观赛礼仪提醒,并将该提醒置顶。
记者注意到,9月24日,上海劳力士大师赛官微曾发布观赛礼仪,其中明文强调保持安静不喧哗、文明观赛不走动、加油喝彩也文明。
(齐鲁晚报·齐鲁壹点记者 朱洪蕾 综合 @警民直通车-闵行、上海劳力士大师赛官方微博、上海劳力士大师赛官微、果然视频、极目新闻等)
